- Startseite >>
- Karriere >>
- Einstieg >>
- Lebensmittelchemiker
Berufspraktische Ausbildung für Lebensmittelchemiker am LGL
- Ziele und Ablauf der berufspraktischen Ausbildung
- Termine
- Verkürzung der Ausbildungsdauer
- Ausbildungsorte
- Prüfungen
- Vergütung und Kosten
- Teilnehmerzahl und Vergabe der Ausbildungsplätze
- Bewerbung und Fristen
- Informationen für Studierende mit anderen universitären Abschlüssen als dem Zweiten Prüfungsabschnitt
- Ansprechpartner
- Mehr zu diesem Thema
Nach der Verordnung über die Ausbildung und Prüfung der Staatlich geprüften Lebensmittelchemikerinnen und Lebensmittelchemiker (APOLmCh) vom 5. September 2008 (GVBl. S. 651, BayRS 2125-1-3-U), die durch Verordnung vom 28. Mai 2021 ( GVBl. S.328) geändert worden ist, umfasst die Ausbildung zur Staatlich geprüften Lebensmittelchemikerin und zum Staatlich geprüften Lebensmittelchemiker neben einem entsprechenden Universitätsstudium eine einjährige berufspraktische Ausbildung in der amtlichen Überwachung von Erzeugnissen nach § 2 Abs. 1 LFGB (§1Abs. 1 APOLmCh).
Im Interesse einer besseren Lesbarkeit wird davon abgesehen, bei Fehlen einer geschlechtsneutralen Formulierung sowohl die männliche als auch weitere Formen anzuführen. Die nachstehend gewählten männlichen Formulierungen gelten deshalb uneingeschränkt auch für die weiteren Geschlechter.
In Bayern erfolgt diese berufspraktische Ausbildung an der zentralen Fachbehörde, dem Landesamt für Gesundheit und Lebensmittelsicherheit (LGL) an den Dienststellen in Erlangen, Oberschleißheim, Würzburg und Bad Kissingen.
Ziele und Ablauf der berufspraktischen Ausbildung
Die berufspraktische Ausbildung am LGL kann erst nach erfolgreichem Bestehen des Zweiten Prüfungsabschnitts begonnen werden. Dieser Zweite Prüfungsabschnitt findet am Ende des Studiums der Lebensmittelchemie an den jeweiligen Universitäten statt (§ 1 Abs. 2 in Verbindung mit§20 und Anlage 3 APOLmCh). Die wissenschaftliche Abschlussarbeit zählt zum Zweiten Prüfungsabschnitt und muss daher vor einer berufspraktischen Ausbildung am LGL erfolgreich (das heißt mit einer Benotung) beendet sein. Ziel der berufspraktischen Ausbildung am LGL ist neben dem Erwerb der notwendigen Fachkenntnisse für die erfolgreiche Teilnahme am Dritten Prüfungsabschnitt (vgl. auch § 3 Absatz 1 und § 21 Absatz 1 APOLmCh)
- die im Studium erworbenen Kenntnisse anzuwenden
- fachliche Zusammenhänge zu überblicken
- die in der amtlichen Lebensmittelüberwachung üblichen und notwendigen Untersuchungen vorzunehmen
- übergreifende Probleme zu erkennen und zu lösen
- amtliche Gutachten abgeben zu können
- Qualitätssicherungssysteme in Laboratorien und Betrieben kennenzulernen
- Abläufe an Vollzugsbehörden (insbesondere Außendienst und Gesetzesvollzug) zu erleben
Die Ausbildung gliedert sich in drei Bereiche und dauert im Allgemeinen ein Jahr:
- Projektarbeit von vier Monaten am LGL oder am Zentralen Institut des Sanitätsdienstes der Bundeswehr zu einem lebensmittelchemischen Thema
- Einführungsseminar am LGL (zwei Wochen) und Hospitation an einer Behörde für Gesundheit, Veterinärwesen, Ernährung und Verbraucherschutz in einem Landratsamt oder in einer kreisfreien Stadt in Bayern (sechs Wochen)
- Ausbildung in den verschiedenen Fachbereichen des LGL zu den in § 3 Abs. 1 APOLmCh genannten Themen (sechs Monate). Dieser Ausbildungsteil findet in Präsenz an einem festen Standort, in hybrider Form und von zu Hause aus statt und beinhaltet am Ende die Prüfungen des Dritten Prüfungsabschnitts.
Die berufspraktische Ausbildung am LGL ist für alle Bewerber zugänglich, die die Zugangsvoraussetzungen nach APOLmCh erfüllen. Dies gilt auch für Bewerber aus anderen Bundesländern. Eine Bevorzugung von Absolventen bayerischer Universitäten findet nicht statt.
Termine
| Praktikumsbeginn 1. Juni | Praktikumsbeginn 1. Dezember | |
|---|---|---|
| Bewerbungsstichtag | 20. April | 20. Oktober |
| Praktikumsdauer | 1. Juni bis 31. Mai des Folgejahres | 1. Dezember bis 30. November des Folgejahres |
| Praktikumsdauer bei Verkürzung nach § 3Abs. 4 APOLmCh | 1. Oktober bis 31. Mai des Folgejahres | 1. April bis 30. November des Folgejahres |
| Seminarwochen und Hospitation | Oktober / November | April / Mai |
| Ausbildung in den Fachbereichen | 1. Dezember bis 31. Mai des Folgejahres | 1. Juni bis 30. November |
| Prüfungszeitraum für Dritten Prüfungsabschnitt (in der Regel) | Mai | November |
Verkürzung der Ausbildungsdauer
Eine wissenschaftliche oder praktische Tätigkeit nach Beendigung des Zweiten Prüfungsabschnitts am LGL, an einem Universitätsinstitut der Lebensmittelchemie, am Zentralen Institut des Sanitätsdienstes der Bundeswehr München und seiner Außenstelle Koblenz, an einer Einrichtung der Wirtschaft oder an einer geeigneten Forschungseinrichtung von mindestens vier Monaten kann auf die berufspraktische Ausbildung bis zu vier Monaten angerechnet werden (§ 3 Abs. 4 APOLmCh). Voraussetzung dafür ist, dass die dortige Tätigkeit mit der berufspraktischen Ausbildung vergleichbar ist.
Wichtig:
- Tätigkeiten vor Beendigung des Zweiten Prüfungsabschnittes, zu dem auch die wissenschaftliche Abschlussarbeit zählt, werden nicht anerkannt.
- Die Anrechnung einer Tätigkeit und damit die Verkürzung der Ausbildungsdauer erfolgt nur auf Antrag (§ 3 Abs. 5 APOLmCh).
- Dem Antrag sind Nachweise über die Einrichtung, die Art und Dauer der lebensmittelchemischen und lebensmittelrechtlichen Tätigkeit und die erworbenen Fähigkeiten und Kenntnisse beizufügen. Außerdem ist eine wertende Aussage über den Erfolg der Tätigkeit vorzulegen. Nachweise, die vom Bewerber selbst erstellt wurden, erfüllen diese Anforderungen nicht. Wir bitten, keine Originalarbeiten (Projektberichte, Methodenbeschreibungen o.ä.) einzusenden. Diese werden nicht geprüft und können nicht mehr zurückgeschickt werden. Auch Arbeitszeugnisse sind in der Regel nicht als Nachweise geeignet.
- Über den Antrag und die Vergleichbarkeit der Tätigkeit entscheidet der Prüfungsvorsitzende des Dritten Prüfungsabschnitts nach Vorlage der oben genannten Nachweise. Bei Antragsstellung muss die Tätigkeit beendet sein. Ist dies nicht der Fall, wird der Antrag auf Verkürzung abgelehnt. Aussagen über die Vergleichbarkeit von in der Zukunft liegenden Tätigkeiten können nicht getroffen werden. Wir bitten daher, von Anfragen über die Anerkennungsfähigkeiten von geplanten Tätigkeiten abzusehen. Fehlerhafte oder unzureichende Unterlagen werden grundsätzlich nicht bearbeitet und führen zu einer Ablehnung des Antrags auf Verkürzung. Die Verantwortung, umfassende und aussagefähige Nachweise beizubringen, liegt alleine bei dem Bewerber. Das LGL ist nicht verpflichtet, auf etwaige Unstimmigkeiten vor dem Bewerbungsstichtag hinzuweisen.
- Alle Unterlagen müssen spätestens zum Bewerbungsstichtag vollständig vorliegen.
Ausbildungsorte
Die viermonatige Projektarbeit zu Beginn der Ausbildung absolvieren die Praktikanten an einer der vier LGL-Dienststellen Erlangen, Oberschleißheim, Würzburg oder Bad Kissingen oder beim Zentralen Institut des Sanitätsdienstes der Bundeswehr in Garching bei München.
Die beiden Seminarwochen finden für alle Praktikanten sowohl in der LGL-Dienststelle Erlangen als auch in der LGL-Dienststelle Oberschleißheim statt. Falls erforderlich, sind auch andere Veranstaltungsorte in Bayern möglich.
Für die Hospitation von sechs Wochen bei Kreisverwaltungsbehörden in Bayern können mit der Bewerbung bevorzugte Einsatzorte (Landratsämter und kreisfreie Städte) durch die Praktikanten benannt werden. Bei der Platzvergabe wird versucht, diese Wünsche zu berücksichtigen, eine Verpflichtung für das LGL besteht hierzu jedoch nicht.
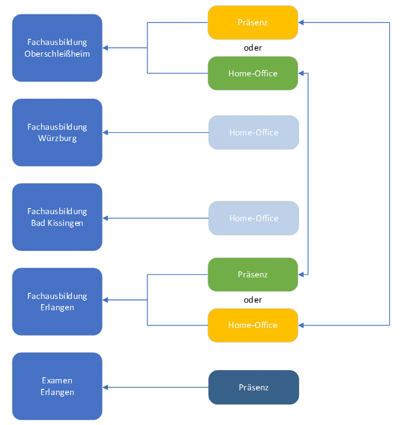
In die sechsmonatige Fachausbildung sind Arbeitsgebiete an allen vier Standorten des LGL eingebunden (s. Abbildung 1).
Durch Nutzung von Onlineverfahren kann die Teilnahme für die Standorte Erlangen und Oberschleißheim entweder vor Ort oder im Home-Office erfolgen. Dies bedeutet beispielsweise, dass bei Wahrnehmung der Präsenzoption in Erlangen die Ausbildung grundsätzlich in Oberschleißheim im Home-Office erfolgen kann und umgekehrt.
Die Ausbildungsabschnitte in Würzburg und Bad Kissingen werden in der Regel ausschließlich im Home-Office absolviert.
Das Examen am Standort Erlangen findet ausschließlich in Präsenz statt.
Damit ist für eine Teilnahme an der Berufspraktischen Ausbildung eine für Videokonferenzen ausreichende Bandbreite der Internetverbindung erforderlich, welche vom Praktikanten zu stellen ist.
Das ebenfalls notwendige Endgerät (Laptop) wird vom LGL für die Dauer der Fachausbildung zur Verfügung gestellt.
Abbildung 1: Standortbezogene Regelungen zur Teilnahme an der Fachausbildung im Rahmen der Berufspraktischen Ausbildung.
Prüfungen
Die berufspraktische Ausbildung wird mit dem Bestehen des Dritten Prüfungsabschnitts (in der Regel im letzten Praktikumsmonat) abgeschlossen. Mit dieser Prüfung wird die Berechtigung zur Führung der geschützten Berufsbezeichnung "Staatlich geprüfte/r Lebensmittelchemiker/in" erworben. Der Dritte Prüfungsabschnitt umfasst nach § 21 APOLmCh sechs schriftliche Prüfungen, bestehend aus je drei Prüfplan- und drei Gutachtenerstellungen gemäß Anlage 4 Nr. 1 und 2 APOLmCh sowie einer schriftlichen oder mündlichen Prüfung im Fach "Lebensmittelrecht und amtliche Überwachung von Erzeugnissen und Tabakerzeugnissen" gemäß Anlage 4 Nr. 3 APOLmCh.
Vergütung und Kosten
Praktikanten erhalten eine monatliche Vergütung nach Maßgabe der Praktika-Richtlinie der TdL vom 1. Juni 2016 in der jeweils geltenden Fassung. Sie beträgt:
- in den ersten sechs Monaten 950 € monatlich und
- ab dem siebten Monat 1260 € monatlich
im Falle einer Praktikumsverkürzung:
- in den ersten beiden Monaten 950 € monatlich und
- ab dem dritten Monat 1260 € monatlich.
Während der gesamten Ausbildungszeit können für Reise und Unterkunft Kosten entstehen, die durch den Praktikanten getragen werden müssen. Zuschüsse oder Erstattungen dieser Kosten durch das LGL sind leider nicht möglich. Das LGL kann auch bei der Suche nach geeigneten Unterkünften keine Hilfestellung leisten, wir bitten daher von derartigen Anfragen abzusehen.
Teilnehmerzahl und Vergabe der Ausbildungsplätze
Die Zahl der zu jedem Einstellungstermin zur Verfügung stehenden Ausbildungsplätze kann variieren. Im Augenblick werden pro Einstellungstermin 16 Ausbildungsplätze besetzt.
Für die Vergabe ist alleine die Durchschnittsnote der Prüfungen des Zweiten Prüfungsabschnitts maßgeblich. Nach dem Bewerbungsstichtag wird anhand der Durchschnittsnoten eine Reihenfolge aller Bewerber erstellt und die verfügbaren Ausbildungsplätze werden, beginnend beim Besten, vergeben. Ortswünsche hinsichtlich der Dienststelle, an der die Projektarbeit durchgeführt werden soll, werden soweit als möglich berücksichtigt. Nach Möglichkeit werden soziale Gründe für den Ortswunsch auf Antrag und gegen entsprechende Nachweise berücksichtigt. Beachten Sie bitte, dass die Verteilung der Ausbildungsplätze zwischen den Dienststellen nicht gleichmäßig erfolgen muss.
Circa drei Wochen nach dem Bewerbungsstichtag erhalten alle Bewerber per E-Mail eine Mitteilung über die Vergabe der Ausbildungsplätze. Im Falle einer Zusage teilen wir Ihnen mit, zu welchem Zeitpunkt Sie eingestellt werden, ob eine gegebenenfalls beantragte Verkürzung anerkannt wurde und an welcher Dienststelle die Projektarbeit durchzuführen ist. Der E-Mail sind als Anhang Einstellungsformulare beigefügt, die unbedingt bis zum genannten Termin ausgefüllt am LGL vorliegen müssen. Sollte die Rücksendefrist nicht eingehalten werden, verfällt die Zusage und der freigewordene Platz wird an den nächsten Bewerber der Nachrückerliste vergeben!
Bewerber, die aus Kapazitätsgründen bei der Einstellung nicht berücksichtigt werden können, erhalten eine Absage per E-Mail. Werden vergebene Ausbildungsplätze durch Rückgabe durch Mitbewerber vor Ausbildungsbeginn wieder frei, so werden Bewerber mit einer Absage entsprechend der Rangfolge als Nachrücker berücksichtigt. Daher müssen Bewerber, die zunächst eine Absage erhalten haben, bis Ausbildungsbeginn (bei Bewerbern mit anerkannter Verkürzung bis zum Beginn der verkürzten Ausbildung) noch als Nachrücker zur Verfügung stehen. Wird ein angebotener Nachrückplatz abgelehnt, so führt dies zum Ausschluss aus dem Bewerbungsverfahren und zum Verlust aller ggf. bereits erworbenen Notenboni.
Kann einem Bewerber zu einem Einstellungstermin kein Ausbildungsplatz angeboten werden, so erhält er derzeit für die Bewerbung zum nächsten Einstellungstermin einen Bonus von 0,3 auf die Durchschnittsnote des Zweiten Prüfungsabschnitts angerechnet, falls er schriftlich oder per E-Mail die Bewerbung auch für den nächsten Einstellungstermin bis zu dem dazugehörigen Bewerbungsstichtag aufrechterhält. Dabei muss der Bewerber zum nächstmöglichen Einstellungstermin zur Verfügung stehen. Andernfalls verfällt der Bonus.
Kann eine Bewerbung bei mehreren Einstellungsterminen in Folge nicht berücksichtigt werden, so wird für jeden Termin ein Bonus von 0,3 auf die Durchschnittsnote angerechnet. Dies gilt nur unter der Voraussetzung, dass die Folge nicht unterbrochen wird und der Bewerber zu jedem Einstellungstermin zur Verfügung steht. Eine Unterbrechung der Folge führt zum kompletten Verlust aller Boni. Auf § 3 Absatz 2 APOLmCh wird hingewiesen, maßgeblich für die Berechnung der Zwei-Jahres-Frist ist das Datum des universitären Abschlusszeugnisses (i.d.R. das Zeugnis über den Zweiten Prüfungsabschnitt).
Anfragen von abgelehnten Bewerbern hinsichtlich ihres Platzes in der Rangfolge und möglichen Chancen beim nächsten Einstellungstermin werden nicht beantwortet, da dies aufgrund des Vergabesystems nicht vorhersehbar ist. Wir bitten um Verständnis, dass derartige Anfragen nicht bearbeitet werden.
Bewerbung und Fristen
Ihre Bewerbung übermitteln Sie bitte ausschließlich über das LGL-Bewerberportal.
Füllen Sie dort die entsprechenden Felder vollständig aus. Als Anlagen müssen Sie mindestens folgende Dokumente im Portal hochladen:
- Universitäres Abschlusszeugnis, in der Regel Zeugnis über den erfolgreichen Abschluss des Zweiten Prüfungsabschnitts gemäß § 1 Abs. 2 APOLmCh in Verbindung mit § 20 und Anlage 3 APOLmCh
- Lebenslauf
- gegebenenfalls Antrag auf Verkürzung der Ausbildungszeit gemäß § 3 Abs. 4 APOLmCh und die unter § 3 Abs. 5 APOLmCh genannten Nachweise
- gegebenenfalls eine Bescheinigung zur Gleichwertigkeit eines anderen Abschlusses als dem Zweiten Prüfungsabschnitt
Wichtige Hinweise
- Sie erhalten nach Übermittlung Ihrer Bewerbung eine automatische Eingangsbestätigung durch das Bewerberportal. Diese bestätigt nur den Eingang der Unterlagen, gibt jedoch keine Auskunft über deren Vollständigkeit. Wir weisen ausdrücklich darauf hin, dass eine Prüfung der Bewerbungsunterlagen durch das LGL erst nach dem Bewerbungsstichtag erfolgt. Unvollständige oder fehlerhafte Unterlagen führen zu einem Ausschluss aus dem Bewerbungsverfahren. Für die Vollständigkeit und Richtigkeit der Bewerbungsunterlagen ist alleine der Bewerber verantwortlich.
- Bewerbungen, die nach dem Bewerbungsstichtag eingehen, können nicht mehr berücksichtigt werden. Dies gilt auch, wenn der Bewerbungsstichtag auf ein Wochenende oder einen Feiertag fällt. Bitte achten Sie darauf, Ihre vollständige Bewerbung rechtzeitig online einzureichen. Maßgebend für den Bewerbungsstichtag ist der Zeitstempel des Bewerberportals.
- Das Zeugnis über die Hochschulreife und das Zeugnis über den Ersten Prüfungsabschnitt können den Bewerbungsunterlagen beigefügt werden, sie sind jedoch nicht für die Bewerbung erforderlich. Unterlagen wie Leistungsnachweise der Universität oder Bescheinigungen zu Praktika vor Beendigung des Zweiten Prüfungsabschnittes sind für das Bewerbungsverfahren nicht von Bedeutung. Wir bitten daher von der Vorlage derartiger Unterlagen abzusehen.
Informationen für Studierende mit anderen universitären Abschlüssen als dem Zweiten Prüfungsabschnitt
Voraussetzung für die Zulassung zum Dritten Prüfungsabschnitt am Ende der berufspraktischen Ausbildung ist u. a. die Vorlage des Zeugnisses über den Zweiten Prüfungsabschnitt nach APOLmCh (§ 10 Absatz 2 Nummer 2 APOLmCh). Daher ist es erforderlich, dass Bewerber ein Zeugnis über den Zweiten Prüfungsabschnitt nach APOLmCh mit der Bewerbung zur berufspraktischen Ausbildung vorlegen.
Zeugnisse mit anderen Abschlüssen als dem Zweiten Prüfungsabschnitt werden vom LGL nicht als Zugangsvoraussetzung für die berufspraktische Ausbildung anerkannt.
Derartige Abschlüsse können jedoch nach Maßgabe des § 22 Absatz 2APOLmCh zu einer Befreiung vom Zweiten Prüfungsabschnitt führen, wenn im Rahmen der Ausbildung an einer Universität die Inhalte der Anlagen 2 und 3 Abschnitt I APOLmCh vermittelt wurden. Die Befreiung erteilt gemäß § 22 Absatz 3 APOLmCh die bzw. der Vorsitzende des jeweiligen Prüfungsausschusses (hier: für den Zweiten Prüfungsabschnitt), wenn und soweit die Gleichwertigkeit der vermittelten Inhalte vorliegt.
Bei der Gleichwertigkeitsbetrachtung und der Befreiung muss die zu ermittelnde Durchschnittsnote den Anforderungen des § 13 APOLmCh entsprechen (u. a. Angabe auf eine Nachkommastelle genau, weitere Nachkommastellen sind ohne Rundung zu streichen). Bei der Bewertung der Prüfungsleistungen sind die Vorgaben des § 13 APOLmChzu beachten, anderslautende Bewertungen (z. B. die Notenwerte 0,7, 4,3, 4,7 und 5,3 oder die Angabe von sogenannten Credit Points nach ECTS-Grundsätzen) sind geeignet anzupassen.
Das LGL oder der Prüfungsausschuss für den Dritten Prüfungsabschnitt ist für eine Gleichwertigkeitsprüfung und eine Befreiung im Sinne § 22 Absatz 3 APOLmCh nicht zuständig.
Ansprechpersonen
Als Ansprechpartner stehen Ihnen an der Dienststelle Erlangen Herr Dr. Christian Hinkel und Frau Dr. Kerstin Kugemann zur Verfügung. Allgemeine Anfragen bitten wir bevorzugt per E-Mail an das Funktionspostfach ausbildung-lebensmittelchemie@lgl.bayern.de zu richten. Gemäß § 17 Abs. 2 der Allgemeinen Geschäftsordnung für die Behörden des Freistaates Bayern (AGO) in der Fassung der Bekanntmachung vom 13. Dezember 2005 werden Eingänge, die die absendende Stelle nicht oder unzureichend erkennen lassen, grundsätzlich nicht bearbeitet. Wir bitten Sie daher, auch bei Anfragen per E-Mail Ihre vollständige Adresse anzugeben, da andernfalls eine Bearbeitung unterbleiben muss. Bewerbungen richten Sie in der oben genannten Form an uns.

