- Startseite >>
- Lebensmittel >>
- Warengruppen >>
- Wc 53 Gewuerze
Gewürze – Untersuchungsergebnisse 2007
Sudanfarbstoffe
Seit im Jahr 2003 nicht zugelassene Sudanfarbstoffe in Paprika nachgewiesen wurden, sind vor allem rote Gewürze auf der Basis risikoorientierter Probenplanung auf diese Farbstoffe zu untersuchen und die Ergebnisse an die EU-Kommission zu berichten.
Paprikapulver, Kurkuma und Curry, insgesamt 88 Proben wurden nach diesen Vorgaben auf nicht zugelassene Sudanfarbstoffe untersucht, alle mit negativem Ergebnis.
Trend
Bereits seit zwei Jahren werden keine positiven Befunde zu Sudanfarbstoffen erstellt. Aus hiesiger Sicht hat die EU-Entscheidung die gewünschte Wirkung erzielt und könnte zurückgezogen werden.
Kontaminanten in Paprika
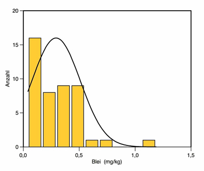
45 Paprikapulverproben aus dem Handel wurden auf Schwermetallgehalte untersucht. Bei über 80 % dieser Produkte liegen die Bleikonzentrationen unter 0,5 mg/kg. Abbildung 1 zeigt die bei Kontaminanten häufig anzutreffende linkslastige Verteilung der Konzentrationen. Für die berechnete Gausskurve liegt das Maximum bei 0,28 mg/kg. Zur Beurteilung von Überschreitungen müssen die ermittelten Gehalte auf das Frischgewicht der Paprika bezogen werden; d. h. von einem Wassergehalt kleiner als 10 % auf 91 % Wasseranteil umgerechnet werden. Der hier gefundene Maximalwert von 1,2 mg/kg liegt damit noch unter dem Grenzwert der Kontaminantenverordnung.

Abbildung 1: Häufigkeitsverteilung und Gauss-Normalkurve von Blei in getrocknetem Paprikapulver
Mikrobiologische Untersuchung von Gewürznelken
Vor dem Hintergrund, dass Gewürze mikrobiologisch stark belastet sein können und auch Krankheitserreger wie Salmonellen immer wieder aus Gewürzen isoliert werden, wurden 19 Proben getrocknete Nelken auf das Vorhandensein von Salmonellen, Bacillus cereus, Escherichia coli, Hefen und Schimmelpilzen überprüft. Keine der Proben war hinsichtlich der untersuchten Parameter zu beanstanden.

